突发事件与事故灾难的细致分类解析

突发事件与事故灾难的细致分类解析

pomazhangfei 2025-01-10 考级报名 220 次浏览 0个评论

在日常生活和工作中,我们时常会遇到各种突发事件和事故灾难,这些事件往往具有突发性、复杂性和破坏性,对人们的生命财产安全构成严重威胁,为了有效应对这些挑战,我们必须对突发事件和事故灾难进行分类,以便更好地识别、评估和应对。

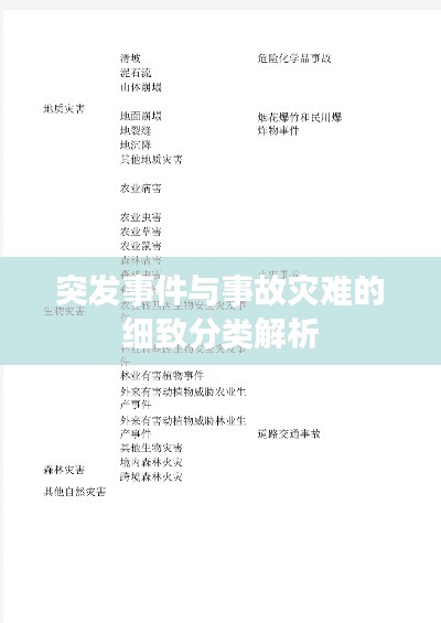
突发事件分类

突发事件通常指突然发生、无法预先判断的事件,它们可能对社会秩序和公共安全造成严重影响,根据事件性质,突发事件可分为以下几类:

1、自然灾害:如地震、洪水、台风、龙卷风等,这些事件主要由自然因素引发,具有不可预测性。

2、公共卫生事件:如传染病疫情、食品安全事件等,这些事件对公众健康构成威胁。

突发事件与事故灾难的细致分类解析

3、社会安全事件:如恐怖袭击、群体性事件等,这些事件对社会治安和公共安全造成严重影响。

事故灾难分类

事故灾难是指在生产、生活过程中发生的意外事件,导致人员伤亡、财产损失或环境破坏,根据事故性质,事故灾难可分为以下几类:

1、工业生产事故:如化工事故、矿山事故、火灾等,这些事故往往由于生产过程中的安全隐患导致。

突发事件与事故灾难的细致分类解析

2、交通事故:包括车祸、列车脱轨等,这些事故往往由于人为失误或设备故障引发。

3、公共设施事故:如供水、供电、供气等基础设施发生事故,对公众生活造成影响。

4、环境污染事故:如油污染、化学品泄漏等,这些事故对环境造成破坏,威胁生态安全。

突发事件与事故灾难的细致分类解析

分类的重要性

对突发事件和事故灾难进行分类具有重要意义,分类有助于我们更好地了解事件的性质、特点和规律,为预防和应对提供科学依据,分类可以提高应对效率,针对不同类型的事件采取针对性的应对措施,提高救援效果,分类有助于资源调配,根据事件类型和规模,合理分配人力、物力和财力资源,确保应对工作的顺利进行。

突发事件和事故灾难分类是一项重要工作,对于预防和应对这些事件具有重要意义,我们应该加强对这类事件的研究,不断完善分类体系,提高应对能力和水平,我们还应该加强公众教育,提高公众对突发事件和事故灾难的认识和应对能力,只有这样,我们才能更好地应对挑战,保障人民生命财产安全,促进社会和经济的持续发展。

你可能想看:

转载请注明来自鼓动斗城,本文标题:《突发事件与事故灾难的细致分类解析》

百度分享代码,如果开启HTTPS请参考李洋个人博客

发表评论

快捷回复:

验证码

评论列表 (暂无评论,220人围观)参与讨论

还没有评论,来说两句吧...

Top